When tasked with building a Python script using GPT-4.1, VSCode with GitHub Copilot matched Cursor's output at every turn—despite costing half the price. This hands-on test reveals whether premium AI editors justify their cost for practical development workflows.

As AI-powered coding assistants become essential tools, developers face a critical question: Do premium editors like Cursor deliver enough value over established solutions like VSCode with GitHub Copilot? A recent experiment testing both tools on a real-world Python scripting task delivered surprising results—challenging assumptions about where developers should invest their budgets.
The Ultimate Test: Building a Calendar-to-Meal Planner
The challenge was unambiguous: Create a Python script that:
- Pulls Google Calendar events via an .ics feed
- Classifies events into breakfast (8AM), lunch (11AM), or dinner (5PM) based on PST time
- Generates a structured
meal.jsonfile with weekly meal plans - Handles timezone conversions, virtual environments, and dependency management
Both tools used identical GPT-4.1 models under the hood. Here’s how they performed across critical phases:
🔄 Round 1: Initial Implementation
- VSCode/Copilot: Generated functional code immediately, auto-prompted for package installation, but required clarification for
.envsetup. - Cursor: Offered verbose planning documentation first, delayed file creation until explicit approval, and missed
.envhandling initially.Verdict: Tactical efficiency vs. educational pacing—but identical output quality.
⚙️ Round 2-4: Refinement & Debugging
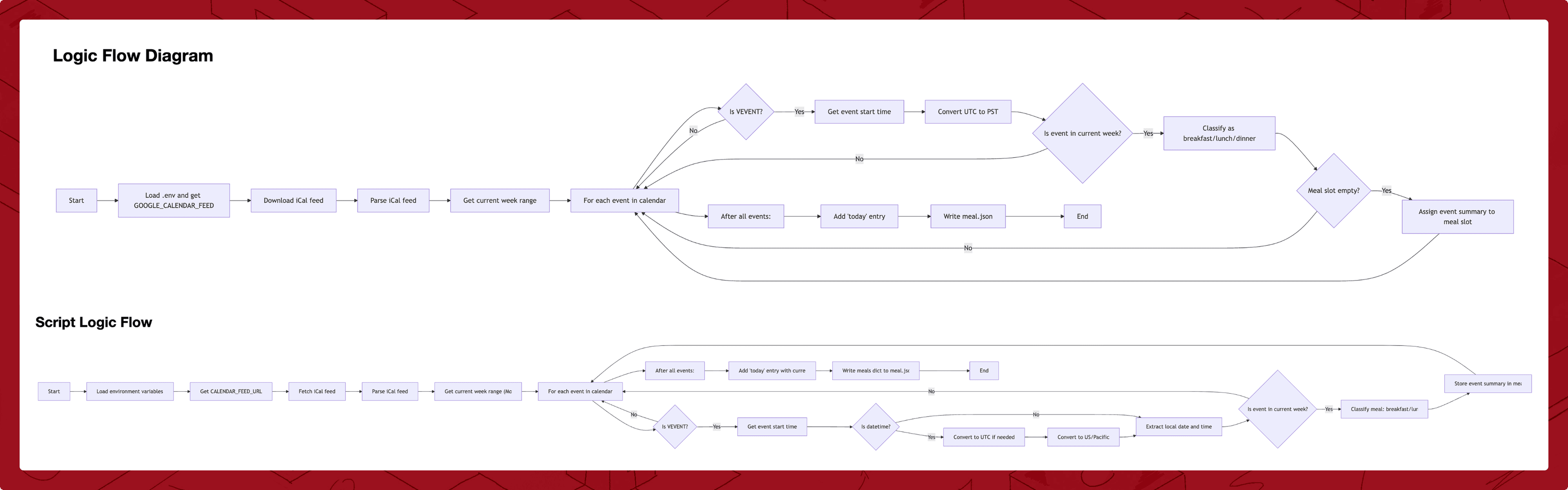
When introducing complexities—timezone bugs, date formatting, and dependency management—both editors corrected errors and implemented features flawlessly after single prompts. The UTC-to-PST conversion? Solved identically. Requirements.txt generation? Mirror implementations. Even Mermaid diagram outputs (see logic flows) were nearly indistinguishable.
💡 The Critical Divergence: Workflow Philosophy
- VSCode/Copilot: Executes tasks instantly with “Apply” buttons, integrates edits directly into files, and maintains chat history in a sidebar—optimized for speed.
- Cursor: Prioritizes explanatory narratives, requires conversational confirmations (“yes, write this file”), and structures responses like a pair-programming tutor.

Why This Matters for Developers
- Cost Efficiency: At ~$10/month (GitHub Copilot) vs. $20/month (Cursor Pro), VSCode offers comparable technical output for 50% less—especially critical for freelancers and startups.
- Workflow Alignment: Cursor’s tutorial-style benefits learners; VSCode’s action-oriented flow suits veterans building rapid prototypes.
- Model Parity: With both using GPT-4.1, differentiation hinges on interface design—not technical capability.
The Uncomfortable Truth
For one-off scripts, internal tools, or exploratory coding, premium AI editors struggle to justify their price premium when benchmarked against augmented incumbents. As one engineer bluntly concluded: “I built this entire utility in 15 minutes using VSCode. Why pay double for identical results?”
While Cursor excels as a learning-centric environment, teams optimizing for velocity and cost may find VSCode + Copilot an unexpectedly potent combo—proving that sometimes, the best tool is the one already in your toolbox.
Source: trunk.io

Comments
Please log in or register to join the discussion