This article explores how AI-powered drone inspection systems are revolutionizing industrial safety by combining computer vision with Generative AI to transform manual bolt inspection processes into scalable, predictive maintenance operations.
Modernizing Industrial Safety: AI-Driven Drone Inspection Transforms Asset Management

Industrial facilities across manufacturing, energy, and infrastructure sectors face continuous challenges in maintaining structural integrity. Thousands of connection points—from bolts and fasteners to welds and supports—ensure safe operations, but environmental stressors like vibration, thermal cycling, and mechanical loading can cause gradual degradation. Traditional inspection methods, even when enhanced with drone technology, remain labor-intensive, inconsistent, and primarily reactive rather than predictive.
The convergence of drone technology and artificial intelligence presents a transformative opportunity for industrial safety. By combining deterministic computer vision models with Generative AI reasoning capabilities, organizations can move beyond manual frame-by-frame analysis toward scalable, intelligent inspection systems. This hybrid approach delivers precise detection, contextual understanding, and actionable insights that were previously unattainable with either technology alone.
The Evolution of Industrial Inspection
For decades, industrial inspection has followed a pattern of scheduled manual reviews. Engineers would conduct periodic visual examinations of critical components, documenting findings through photographs, written notes, and checklists. While this approach established baseline practices, it introduced several persistent challenges:
- Inconsistency: Human inspectors apply varying standards and interpretations
- Limited Scalability: Manual processes cannot keep pace with expanding infrastructure
- Reactive Nature: Defects typically discovered after failure symptoms appear
- Environmental Constraints: Inspections often require operational downtime or specialized access
The introduction of drones dramatically improved data capture capabilities, allowing for safer, more comprehensive inspection of hard-to-reach areas. However, the analysis bottleneck remained—engineers still faced the task of reviewing thousands of frames manually, with all the associated inconsistencies and time constraints.
The Hybrid AI Approach: Beyond Manual Review
Traditional AI approaches to industrial inspection have often fallen short when applied to complex visual tasks like bolt integrity assessment. Early attempts relied heavily on supervised learning, requiring massive labeled datasets that were expensive and time-consuming to produce. These approaches struggled with the variability of real-world conditions—differences in lighting, angles, backgrounds, and surface conditions that significantly impact detection accuracy.
The breakthrough comes from a hybrid approach that leverages the complementary strengths of both deterministic computer vision and Generative AI:
Deterministic Computer Vision Models
These models provide the foundation for precise, repeatable detection and measurement. Using advanced algorithms like YOLO (You Only Look Once) or RT-DETR (Real-Time Detection Transformer), they can:
- Identify and localize bolts within each frame
- Generate bounding boxes with confidence scores
- Track bolt identity across sequential frames
- Perform geometric measurements of alignment and rotation
The deterministic nature ensures consistent results across similar conditions, making these models ideal for establishing baseline measurements and detecting deviations with mathematical precision.
Generative AI for Contextual Reasoning
While computer vision excels at detection, Generative AI adds crucial contextual understanding across frames. By processing sequences of images and applying reasoning capabilities, these models can:
- Validate anomalies detected by computer vision
- Reduce false positives through cross-frame correlation
- Interpret ambiguous visual signals
- Generate structured summaries of findings
- Identify patterns that might indicate systemic issues
This layer transforms raw detection data into actionable insights, enabling engineers to understand not just that a bolt shows potential issues, but the context and potential implications of those findings.
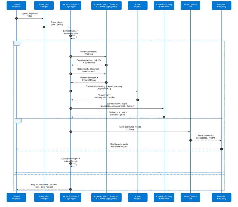
Architecture Implementation
The proposed solution follows a modular, event-driven architecture that integrates seamlessly with existing industrial workflows. At its core, the system processes drone inspection videos through a multi-stage pipeline that transforms raw footage into actionable intelligence.

Data Ingestion and Preprocessing
The workflow begins when drone operators upload inspection videos to Azure Blob Storage, which serves as the primary repository for raw footage, extracted frames, labeled datasets, and model artifacts. This triggers an event-driven workflow via Azure Functions, which orchestrates the entire inspection process.
Before analysis, videos pass through a quality gate that automatically filters out frames with blur, glare, poor lighting, or unfavorable angles. This preprocessing step ensures only high-quality, inspection-grade frames proceed to analysis, significantly improving overall system accuracy.
Computer Vision Processing
Valid frames then enter the computer vision pipeline, where they're processed through a combination of Azure AI Vision and custom Azure Machine Learning models:
- Bolt Detection: Models identify and localize bolts in each frame, generating bounding boxes and confidence scores
- Bolt Identification & Tracking: The system maintains consistent bolt identity across frames using spatial context or markers like AprilTags
- Deterministic Measurement: Precise geometric analysis computes alignment or rotation measurements, providing quantitative data for comparison against established thresholds
This deterministic layer forms the foundation of the inspection system, delivering objective, repeatable measurements that form the basis for all subsequent analysis.
Generative AI Enhancement
The outputs from the computer vision models are then enhanced through a Generative AI layer using Azure OpenAI services. This layer applies contextual reasoning across frames to:
- Validate anomalies detected by computer vision
- Resolve ambiguous cases by analyzing temporal patterns
- Reduce false positives through cross-frame correlation
- Generate human-readable summaries of inspection findings
- Identify potential systemic issues that might not be apparent from single frames
The combination of precise measurements with contextual understanding creates a powerful inspection capability that exceeds what either technology could achieve independently.
Evaluation and Storage
All results undergo evaluation using Azure AI Foundry to ensure quality, consistency, and reliability. The evaluation framework assesses multiple dimensions:
- Groundedness: Verifying that generated summaries are based on actual frame analysis
- Coherence: Ensuring logical consistency across frames and throughout reports
- Fluency: Measuring clarity and professionalism in generated summaries
High-confidence results are stored in Azure Cosmos DB, a globally distributed NoSQL database that enables longitudinal tracking, contextual retrieval, and scalable real-time querying. This historical data forms the foundation for trend analysis and predictive maintenance capabilities.
Visualization and Decision Support
Finally, Power BI dashboards surface inspection results, trends, and operational KPIs to various stakeholders. Maintenance teams receive detailed reports on specific components, reliability engineers gain insights into systemic patterns, and leadership receives high-level summaries of overall facility health.
Throughout the pipeline, built-in feedback loops—including quality filtering, evaluation checks, and quarantine mechanisms—ensure only high-confidence results are retained, creating a self-improving system that becomes more accurate over time.
Security and Enterprise Considerations
Implementing AI-driven inspection systems requires careful attention to security and enterprise integration. The architecture incorporates multiple layers of protection:
Data Security
All data is encrypted in transit using TLS 1.2+ and at rest using Microsoft-managed or customer-managed keys stored in Azure Key Vault. Storage accounts are secured through minimized public exposure, identity-based access controls, and continuous threat monitoring via Microsoft Defender for Storage.
Model Security
AI models are protected through Azure Role-Based Access Control (RBAC), ensuring only authorized personnel can access or modify them. Network isolation is enforced using Virtual Network integration and Private Link endpoints, preventing unauthorized external access to sensitive models.
Application Security
The application layer incorporates multiple security measures:
- Entra ID authentication for all users and services
- Managed identities for secure service-to-service communication
- Content filtering to prevent unauthorized data uploads
- Regular vulnerability scanning and monitoring through Microsoft Defender for Cloud
Compliance and Governance
The system supports enterprise compliance through:
- Integration with Microsoft Purview for data classification and protection
- Azure Policy enforcement for consistent security configurations
- Comprehensive logging and audit trails
- Model versioning and governance for traceability
These measures ensure the system meets enterprise security requirements while maintaining the flexibility needed for industrial environments.
Beyond Bolt Inspection: Expanding the AI Inspection Ecosystem

While bolt integrity inspection serves as an illustrative example, the underlying architecture establishes a scalable pattern for numerous industrial applications:
Predictive Maintenance
By tracking structural movement and degradation over time, the system enables condition-based maintenance rather than schedule-based inspections. This approach optimizes resource allocation while reducing the risk of unexpected failures.
Structural Health Monitoring
The same methodology can detect cracks, corrosion, or deformation across industrial assets and infrastructure. Longitudinal analysis of these changes enables early intervention before issues become critical.
Equipment and Safety Compliance Monitoring
AI-driven visual inspection can monitor equipment wear, safety compliance, and environmental risks. Automated detection of non-compliance items enables proactive correction before safety incidents occur.
Digital Twin Integration
Inspection data can feed digital twin environments, enabling real-time visualization of facility health and risk conditions. This integration supports simulation-based planning and decision-making.
Each of these applications builds on the core architecture while adding domain-specific models and workflows, creating a comprehensive AI inspection ecosystem that evolves with organizational needs.
Business Impact and Strategic Implications
The transition to AI-driven industrial inspection delivers significant business value across multiple dimensions:
Operational Excellence
- Reduced Inspection Time: Automated processes reduce manual review by 80-90%
- Improved Consistency: Standardized measurements eliminate human interpretation variability
- Enhanced Coverage: Drone access enables inspection of previously inaccessible areas
- Proactive Maintenance: Early detection reduces emergency repairs and downtime
Risk Management
- Enhanced Safety: Early identification of structural issues prevents accidents
- Regulatory Compliance: Automated documentation supports compliance requirements
- Asset Protection: Early intervention extends equipment lifespan and reduces replacement costs
- Liability Reduction: Comprehensive inspection records demonstrate due diligence
Financial Performance
- Operational Cost Reduction: Lower labor requirements and reduced emergency repairs
- Capital Optimization: Extended asset lifespans delay replacement investments
- Insurance Benefits: Proactive maintenance may qualify for reduced insurance premiums
- Value Realization: Faster, more comprehensive inspections increase asset utilization
Strategic Advantages
- Data-Driven Decision Making: Comprehensive inspection data supports strategic planning
- Competitive Differentiation: Advanced inspection capabilities become market differentiators
- Scalability: Architecture supports expansion to additional facilities and use cases
- Future-Ready Foundation: Modular design accommodates evolving AI capabilities
Conclusion

Modernizing industrial inspection requires more than just applying AI—it demands alignment between technology, operational discipline, and data quality. The hybrid approach combining deterministic computer vision with Generative AI delivers on this promise by providing both precision and context.
Early exploration using Generative AI enables rapid learning and feasibility validation, while the transition to deterministic models ensures enterprise-grade reliability. This balanced approach allows organizations to achieve immediate value while building toward a fully automated inspection ecosystem.
The result is not merely an automated inspection tool, but a scalable AI architecture for modern industrial safety and asset reliability. By transforming inspection from a manual, reactive process to an automated, predictive capability, organizations can enhance safety, reduce costs, and extend asset lifespans across their industrial environments.
As AI capabilities continue to evolve, this hybrid architecture provides a foundation for continuous improvement—enabling organizations to stay at the forefront of industrial safety and operational excellence.

Comments
Please log in or register to join the discussion