A new systematic approach to agentic AI development addresses the prototype-to-production gap through standardized life cycles, version-controlled artifacts, and behavioral testing methodologies tailored for nondeterministic systems.

Core Architecture Patterns for Production-Ready Agents
Modern agentic systems require fundamentally different development practices than traditional software. The ISO/IEC 5338:2023 standard (ISO AI Lifecycle) establishes formal processes for managing autonomous system risks, while three architectural patterns dominate production implementations:
ReAct Loop Architecture (Figure 1):

- Implements reasoning/action/observation cycles
- 5-8x latency increase over single-shot LLM calls
- Requires strict loop termination conditions (max iterations/confidence thresholds)
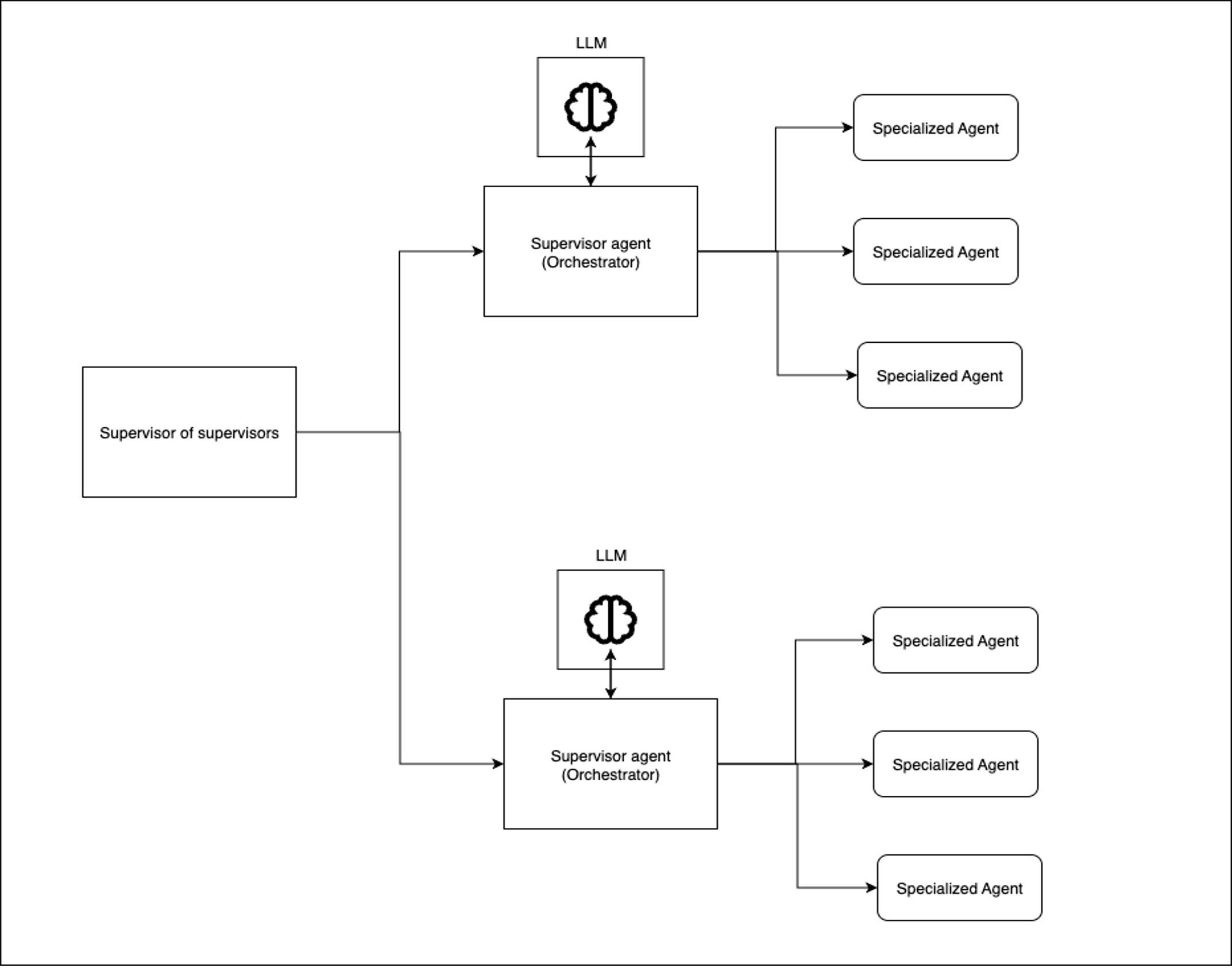
Supervisor-Worker Hierarchy (Figure 2):

- Central planning agent coordinates specialized workers
- Adds 300-500ms overhead per delegation
- Anthropic's research system demonstrates 32% accuracy improvement
Hierarchical Multi-Team Orchestration (Figure 3):

- Regional supervisors manage domain-specific agents
- Adds 2-3x complexity over flat architectures
- E-commerce fulfillment case study shows 22% throughput gain
Infrastructure-as-Code Requirements
Agentic systems introduce five version-critical components requiring GitOps treatment:
| Component | Versioning Strategy | Failure Risk Without Control |
|---|---|---|
| Prompt Templates | Semantic diffing + A/B deployment | 63% behavioral drift (RisingWave) |
| Tool Manifests | Schema versioning + dependency mgmt | Broken tool chains |
| Policy Configs | Policy-as-Code with OPA | Compliance violations |
| Memory Schemas | Backward-compatible migrations | Data corruption |
| Evaluation Datasets | Snapshot versioning | Metric degradation |
The Model Context Protocol (MCP) standardizes tool integration via JSON-RPC 2.0, reducing agent-tool coupling by 70% in early adopters like JPMorgan Chase's COiN system.
Behavioral Testing Framework
Traditional unit testing fails for nondeterministic agents. Production systems require:
- Golden Trajectories: LangSmith-captured execution traces (example) serving as behavioral baselines
- Metamorphic Testing: Validating input/output relationships rather than fixed outputs
- Chaos Injection: Simulating 40% tool failure rates with tools like Chaos Monkey for AI
Microsoft's research shows property-based testing with Hypothesis finds 3.8x more critical bugs than unit testing alone in agentic systems.
Deployment Considerations
- Hybrid Orchestration: Combine sequential/concurrent patterns using Azure's Orchestrator SDK
- Cold Start Mitigation: Pre-warm agent pools using historical golden trajectories
- Token Budgeting: Enforce strict per-request token limits (avg. 15k tokens/agent task)
- Human Escalation Gates: Implement four-tier oversight model with <100ms handoff
Benchmarks show properly instrumented agents achieve 99.95% uptime versus 92.3% for ad-hoc implementations, proving structured development's operational impact.
Image credits: All diagrams sourced from original research papers and documentation referenced in the article.

Comments
Please log in or register to join the discussion