Quickstrom Emerges: Open-Source Tool Revolutionizes Autonomous Web Application Testing
In an era where web applications grow increasingly complex, ensuring robust functionality often means drowning in manual...

How One Developer Slowed Postgres by 42,000x: A Masterclass in Intentional Misconfiguration
In a world obsessed with optimizing database performance, Jacob Jackson pursued an unconventional goal: intentional...

Raspberry Pi Gets Rack-Ready: Open Source GUI Module Revolutionizes Home Lab Management
The Rise of Compact Homelabs and Their Unmet Needs As Raspberry Pi clusters and compact server racks proliferate ...
Navigating Gates: An Elegant Algorithm for Shortest Paths in Computational Geometry
Imagine a boat navigating from port to port through narrow channel markers, or a drone weaving through sequential checkp...

Russian Propaganda Flood Targets AI Chatbots in Stealth Data Poisoning Campaign
Russian Propaganda Flood Threatens to Poison AI Chatbots In a digital offensive with far-reaching implications, R...

AI-Powered 'Evolution Machine' Accelerates Mammalian Cell Engineering for Vaccines and Therapeutics
For decades, engineering mammalian cells to produce specific proteins for vaccines or therapeutics has been a pains...

Portal: The Flexible, Type-Safe State Management Solution for Modern React
State management complexity often grows exponentially with application scale. While React's built-in hooks suffice ...

Taming the Unpredictable: Inside Developers' Real-World Struggles with Apple's Shortcuts AI
Apple’s integration of generative AI into macOS 26 Shortcuts via the "Use Model" action opens a new frontier for automat...

Scattered Spider's VMware ESXi Onslaught: How Social Engineering Unlocks Hypervisor Havoc
In a chilling escalation of their operations, the Scattered Spider cybercrime group is systematically targeting VMw...

When ChatGPT Becomes Your Coding Partner: A Real-World Java Framework Migration Saga
When ChatGPT Becomes Your Coding Partner: A Real-World Java Framework Migration Saga For years, I resisted using ...

Automating CDN Trust: Kubernetes Solution for Dynamic Bunny CDN IP Management
For applications running behind content delivery networks, accurately identifying client IP addresses remains a per...

Claude Code Web UI: A Developer-Friendly Interface for AI Agent Interactions
Developers working with Anthropic's Claude Code agents now have a powerful new tool in their arsenal. CUI (Claude ...

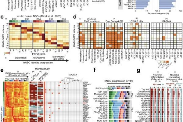
Decoding the Blueprint of Brain Disorders: Neural Stem Cells Hold Early Clues
For decades, the origins of complex neurodevelopmental and psychiatric disorders like autism spectrum disorder (ASD), sc...