Adidas transformed its data platform infrastructure delivery by decentralizing Infrastructure as Code ownership, enabling domain teams to provision infrastructure autonomously while maintaining governance through standardized tooling and automated pipelines.
Adidas has fundamentally restructured how it delivers infrastructure to its data platform teams, moving from a centralized Infrastructure as Code (IaC) model to a decentralized approach that empowers domain-aligned teams with greater autonomy. This transformation reflects a broader industry shift toward product-oriented platform engineering, where the goal is to balance governance with the speed and flexibility that modern development teams require.
The Centralization Problem
Under the original model, a single platform engineering team owned all IaC repositories, managed deployment pipelines, and enforced standards across the organization. This centralized structure served the company well during early growth phases, ensuring consistency and compliance when the data platform was smaller and more contained.
However, as adoption expanded across multiple domain teams and use cases, the limitations of this approach became increasingly apparent. Request volumes to the central team grew substantially, backlogs accumulated, and coordination overhead between teams introduced friction into the delivery process. Jose Moreno, a key architect of the transformation, characterized the core issue as "the delivery model itself — one that no longer supports the pace and autonomy the organization needs."
This bottleneck wasn't a tooling problem but rather an inherent constraint of the centralized delivery model. As the company scaled, the single team became a constraint on innovation and delivery speed, unable to keep pace with the diverse and growing needs of domain teams.
The Decentralized Solution
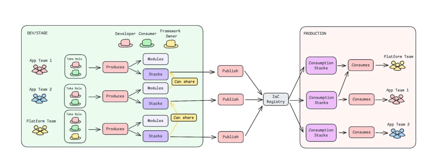
The new operating model distributes infrastructure ownership to domain teams, enabling them to provision and manage infrastructure within predefined boundaries and standardized patterns. Platform engineers have shifted their role from executing individual infrastructure changes to maintaining reusable building blocks, tooling frameworks, and policies that support autonomous delivery.
A layered IaC structure forms the foundation of this new approach:
- Reusable modules encapsulate resource definitions, providing standardized building blocks
- Stacks combine modules into deployable units that represent common infrastructure patterns
- Consumption configurations reference approved stacks for production deployment
This separation ensures that foundational components cannot be directly modified while allowing teams to experiment in non-production environments. The architecture creates a safe sandbox for innovation while maintaining production stability.
Governance Through Abstraction
In a decentralized environment, clarity about what can be changed, by whom, and where becomes critical for scaling safely. To address this, Adidas developed a custom command-line interface that abstracts complexity and embeds governance into everyday workflows. This tooling standardizes state handling, enforces naming and tagging conventions, and integrates with continuous integration/continuous delivery (CI/CD) pipelines.
The CLI ensures consistency without requiring centralized review processes, effectively automating governance. Automated pipelines orchestrate deployments, enforcing traceability and reproducibility across environments. This automation-first approach to governance means that teams can move quickly while still adhering to organizational standards and compliance requirements.
Formalized Roles and Responsibilities
The reorganization also formalized distinct roles and responsibilities:
- Framework owners maintain shared tooling and standards
- Developers within domain teams compose infrastructure using approved patterns
- Consumers deploy production configurations through automated pipelines
This clear delineation of duties reinforces accountability and reduces dependency on a single centralized team for delivery. Each role has a well-defined scope of responsibility, creating a sustainable model for scaling infrastructure delivery.
Cultural and Organizational Transformation
The shift to decentralized IaC delivery represents as much a cultural and organizational transformation as a technical one. Engineers report that decentralization reduced pressure on central backlogs and enabled multiple teams to deliver infrastructure independently. However, this autonomy required significant investment in shared tooling, automation-first governance, and clear ownership boundaries.
The transformation demonstrates that decentralization isn't simply about giving teams more freedom—it's about creating the right guardrails and abstractions that allow autonomy to flourish safely. The experience aligns with broader platform engineering trends where enterprises enable self-service infrastructure while maintaining operational safety through standardized abstractions and automated policies.
Industry Context and Implications
Adidas's approach mirrors patterns emerging across the industry as organizations grapple with scaling infrastructure delivery. The model of reorganizing around autonomous teams supported by shared frameworks and CI/CD orchestration offers a blueprint for other enterprises facing similar challenges.
This transformation highlights a fundamental insight: as organizations grow, the bottleneck often shifts from technical capability to organizational structure. By rethinking how infrastructure is delivered and who owns it, Adidas has created a model that can scale with the company's needs while preserving the governance and consistency required for enterprise operations.
The success of this approach suggests that the future of infrastructure delivery lies not in centralized control or complete anarchy, but in thoughtful decentralization supported by strong automation and clear boundaries. It's a model that other organizations can adapt to their specific contexts, potentially transforming how they approach infrastructure delivery at scale.



About the Author
Leela Kumili is a Lead Software Engineer at Starbucks with deep expertise in building scalable, cloud-native systems and distributed platforms. She drives architecture, delivery, and operational excellence across the Rewards Platform, leading efforts to modernize systems, improve scalability, and enhance reliability. In addition to her technical leadership, Leela serves as an AI Champion for the organization, identifying opportunities to improve developer productivity and workflows using LLM-based tools and establishing best practices for AI adoption. She is passionate about building production-ready systems, enhancing developer experience, and mentoring engineers to grow in both technical and strategic impact. Her interests include platform engineering, distributed systems, developer productivity, and bridging technical solutions with business and product goals.

Comments
Please log in or register to join the discussion