A deep dive into the technical aspects of installing and customizing LineageOS, exploring Android architecture, debugging techniques, and app transplantation for advanced users.
The Comprehensive Guide to Installing and Mastering LineageOS on Your Phone
In the ever-evolving landscape of mobile operating systems, LineageOS stands as a beacon of freedom and customization for Android enthusiasts. This comprehensive guide transcends mere installation instructions, offering a philosophical exploration of what it means to truly own and understand your device. The author, through extensive personal experience, presents LineageOS not merely as an alternative firmware, but as an educational journey into the intricate architecture of one of the world's most versatile operating systems.
The Philosophy of Android Freedom
Android's ubiquity across phones, cars, drones, and refrigerators makes it a fascinating subject for technical exploration. Unlike its desktop counterparts, Android lacks comprehensive documentation, leaving users to navigate its complexities through intuition rather than guided understanding. This gap becomes increasingly relevant as Google introduces "Desktop Mode" for Android, potentially creating a future where users might run the same OS on both their laptops and phones.
The guide begins by addressing fundamental questions: Why install a custom operating system when simply rooting might suffice? The author presents compelling arguments beyond ideological purity. Private app permissions, vendor independence, third-party developer incentives, backup capabilities, SELinux policy customization, and simplified system service installation all contribute to the practical value of LineageOS. These advantages collectively represent a shift from passive consumption to active engagement with one's digital environment.
Building LineageOS: A Technical Deep Dive
The construction of LineageOS represents one of the more thoroughly documented aspects of the process, yet remains complex enough to warrant careful explanation. The guide details the necessary tools and workflows, beginning with the repo utility for managing Android's multi-repository source tree. The author cautions about repo's error-prone nature, noting its tendency to leave repositories in inconsistent states during failures.
The Android build system, with its Soong, CKati, Ninja, and Android.bp components, receives particular attention. The author criticizes the official documentation as "convoluted and consisting of several mutually duplicating parts," necessitating practical workarounds. The inclusion of ccache for build acceleration represents one such practical enhancement, demonstrating how experienced developers optimize their workflows despite suboptimal tooling.

The guide provides a sample build script that addresses common challenges like extracting binary drivers from original firmware and modifying camera applications for LineageOS compatibility. This level of detail reveals the iterative nature of custom ROM development, where each device presents unique obstacles requiring tailored solutions.
Android Architecture: A Confectioner's Cookbook
Perhaps the most valuable section of this guide is its exploration of Android's internal architecture. The author acknowledges the difficulty in documenting these systems due to poor official documentation, yet manages to provide coherent explanations of complex concepts.
The distinction between Android processes and "apps" illuminates a fundamental architectural choice. While both appear as Linux processes to the kernel, apps are spawned through the zygote process, enabling privilege isolation and security boundaries. This design decision underpins Android's security model, creating separate Linux users and SELinux contexts for each application.
The guide explores the concept of "frameworks"—pre-packaged libraries that wrap native functionality—and examines how manufacturers extend these with proprietary Java libraries. The comparison between a OnePlus phone with 225 JAR files and a LineageOS installation with 70 JAR files effectively illustrates the value of open-source alternatives, both in terms of reduced attack surface and system performance.

The Art of Device Porting
For those seeking to bring LineageOS to unsupported devices, the guide provides a comprehensive overview of the porting process. The three essential components—device modules, device binaries, and the kernel—each present unique challenges. The author notes that manufacturer-provided kernel modules and device trees rarely integrate seamlessly, requiring significant adaptation work.
The proprietary-files.txt and extract-files.py utilities emerge as critical tools in the porting process, with their ability to perform binary modifications like string replacements and dependency adjustments. The guide provides concrete examples of these transformations, demonstrating how seemingly simple modifications can enable compatibility between different software components.
Debugging Android: From Logs to Ghidra
The guide's debugging section represents a masterclass in mobile forensics and reverse engineering. It progresses through increasingly sophisticated techniques, from basic log analysis to advanced binary manipulation. The author emphasizes the importance of disabling ADB authentication during development to avoid "stupid permission windows" that interrupt workflow.

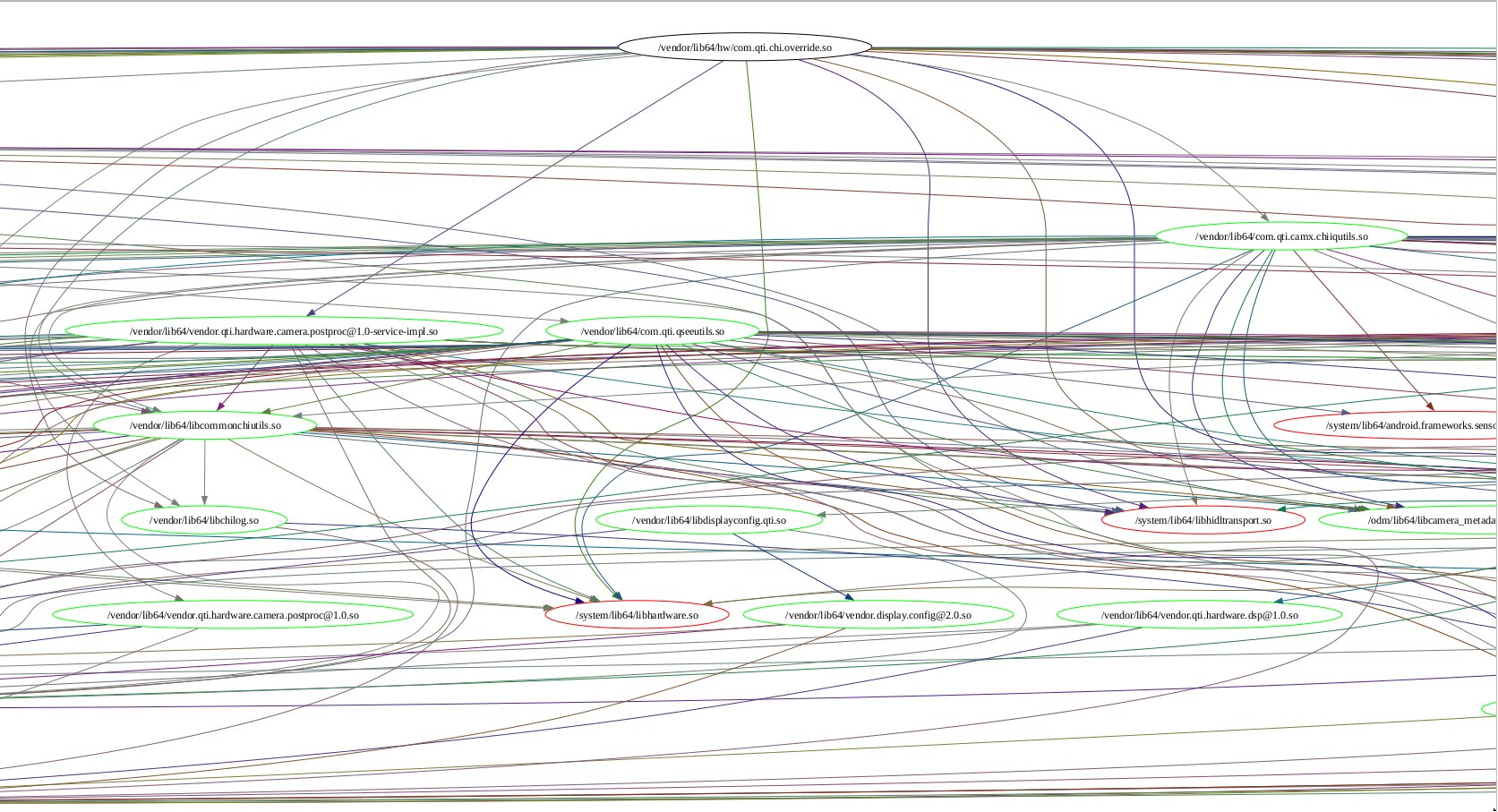
For dependency mapping, the author shares a Scheme script that visualizes library relationships, generating graphviz trees that can be compiled into searchable PDFs. This approach represents a systematic methodology for identifying missing components when porting applications. The guide then progresses to Smali manipulation for Java bytecode modification and Ghidra for native code analysis.

The Ghidra integration deserves special attention, with detailed instructions for setting up the debugger and patching binaries. The author's custom lldbsetuputils.sh modification demonstrates the lengths to which developers must go to create productive debugging environments. This section effectively communicates the gap between theoretical debugging capabilities and practical implementation on Android.
The Camera Conundrum: OnePlus Implementation Details
The guide's most extensive case study explores the challenges of implementing camera functionality on LineageOS for OnePlus devices. The author details a systematic approach to debugging, beginning with basic log analysis and progressing through dependency resolution, APK rebuilding, and binary patching.

Several critical discoveries emerge from this case study. The importance of AHardwareBuffer symbol versions in preventing crashes, the necessity of metadata injection for proper camera operation, and the nuanced SELinux policy requirements all represent valuable insights for anyone attempting similar work. The author's solution to a race condition through Smali modification demonstrates how even small code changes can resolve complex system interactions.
The camera implementation also reveals the extent to which manufacturers modify Android's core components. The author notes that BBK (OnePlus' parent company) has "noticeably patched the process called cameraserver, and the library called libcsextimpl.so," a practice that complicates third-party development efforts.
Implications and Future Directions
This guide serves multiple purposes beyond its technical instructions. It represents a documentation of the informal knowledge that accumulates in custom ROM development communities, knowledge that rarely appears in official documentation. The author's willingness to acknowledge gaps in their understanding while providing actionable insights creates a valuable resource for intermediate to advanced developers.
The guide also highlights the tension between open ideals and practical implementation. While LineageOS represents a commitment to open-source principles, the reality of device-specific modifications and workarounds demonstrates the complexity of truly liberating hardware from proprietary constraints. This tension becomes particularly apparent in sections discussing SELinux policies and vendor-specific interfaces.
For the broader Android ecosystem, this guide suggests a need for better documentation of low-level interfaces. The author's extensive bibliography and TODO sections highlight areas where official documentation falls short, creating barriers to entry for potential contributors.
Counter-Perspectives and Limitations
Despite its comprehensive nature, the guide acknowledges several limitations. The author explicitly states their lack of expertise in kernel development, VINTF, storage systems, and several other critical components. These gaps reflect the reality that even experienced developers cannot master every aspect of a complex system like Android.
The guide's focus on OnePlus devices also limits its general applicability. While many concepts transfer across device manufacturers, the specific camera implementation details and binary extraction procedures may not directly apply to other hardware. The author's reliance on personal experience rather than systematic documentation further constrains the guide's universality.
Additionally, the guide's technical depth may present barriers for less experienced users. The assumption of familiarity with concepts like AIDL, HAL, and Binder creates a steep learning curve for those new to Android development. This accessibility issue reflects a broader challenge in technical documentation: balancing depth with inclusivity.
Conclusion
This comprehensive guide to LineageOS installation and customization transcends typical how-to content by positioning itself as both technical manual and philosophical exploration. The author's extensive experience with OnePlus devices provides concrete examples of the challenges and rewards of mobile system customization.
What emerges is a portrait of Android not as a monolithic entity, but as a complex ecosystem where open-source ideals collide with hardware realities. The guide's value lies not merely in its instructions, but in its demonstration of how deep technical understanding enables true device ownership. For developers willing to embrace the complexity, LineageOS offers not just an alternative firmware, but an education in the very architecture of our digital lives.

Comments
Please log in or register to join the discussion